陕土估协发〔2024〕19号
各会员:
根据省民政厅《社会团体换届工作指南》、《陕西省土地估价师与土地登记代理人协会章程》、《陕西省土地估价师与土地登记代理人协会第五届理事会换届方案》以及相关法律法规的规定,协会第五届换届领导小组经过广泛征求行业内外意见、充分酝酿民主协商,根据协会负责人、常务理事、理事和监事任职要求,按照地域性、先进性、代表性的原则,正式提名7名协会负责人候选人、14名常务理事候选人、44名理事候选人、3名监事候选人,结果现予以公示(名单附后),公示期7天。如有异议请于公示期内(以邮戳为准)书面实名(包括联系方式)反映至协会第五届换届领导小组办公室。
地址:西安市科技路33号高新国际商务中心18层1806A室
邮编:710075
联系人:张利 029-88717126
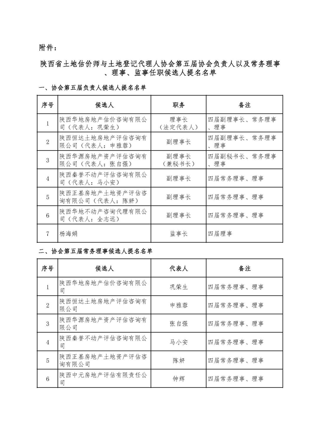
附件:《陕西省土地估价师与土地登记代理人协会第五届协会负责人以及常务理事、理事、监事任职候选人提名名单》
陕西省土地估价师与土地登记代理人协会
2024年11月7日





协会简介
行业党建
行业要闻
会员服务
信息服务
专业服务
考试与教育
互动交流